电子边境管理区通行证签发服务指南

一、适用范围

本指南适用于中国内地居民、港澳台居民、华侨、外国人申请电子边境管理区通行证(以下简称“电子边境通行证”)。

二、审批依据

《中华人民共和国陆地国界法》《国务院对确需保留的行政审批项目设定行政许可的决定》《中华人民共和国边境管理区通行证管理办法》《国务院关于在线政务服务的若干规定》。

三、受理机构

县级以上公安机关出入境管理机构或者指定的派出所。

四、决定机构

县级以上公安机关出入境管理机构或者指定的派出所。

五、申请条件

根据《中华人民共和国边境管理区通行证管理办法》第九条等规定,年满16周岁人员前往边境管理区探亲、学习、旅游、商务、公务、求医、运输、短期务工、科学考察、就业等,应当申请电子边境通行证。

根据《中华人民共和国边境管理区通行证管理办法》第十四条,有下列情形之一的,公安机关不予受理:

(一)刑事案件的被告人和公安机关、国家安全机关、人民检察院或者人民法院认定有犯罪嫌疑的人员;

(二)被判处刑罚正在服刑的人员;

(三)公安机关认为不宜前往边境管理区的人员。

六、申请材料

(一)参照《出入境证件相片照相指引》要求的免冠照片(受理机构为申请人免费采集制证电子照片的可不提供);

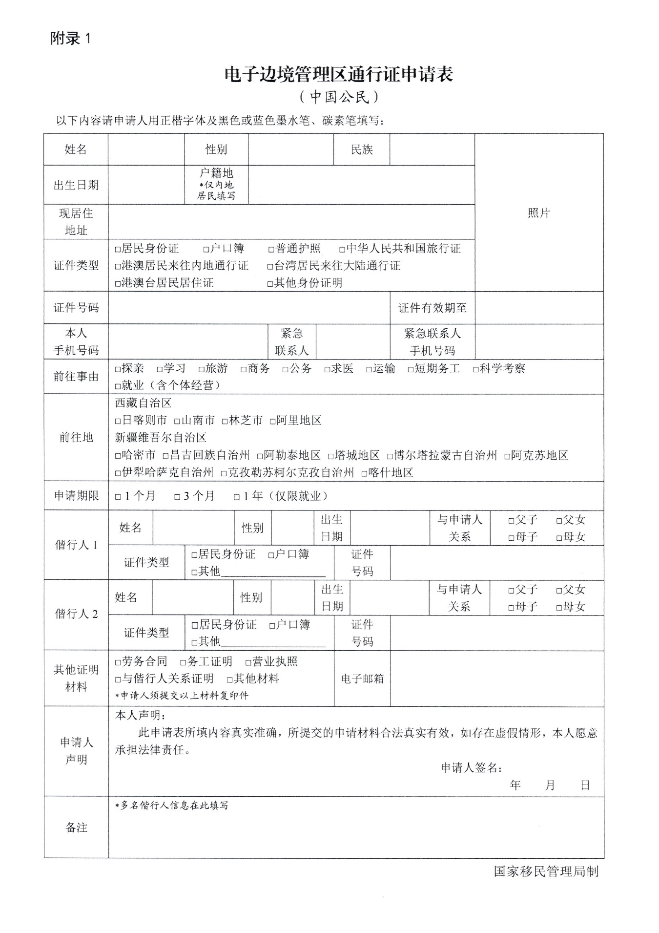
(二)填写完整的《电子边境管理区通行证申请表》;

(三)中国内地居民应当提交本人居民身份证(包括电子身份证);在居民身份证领取、换领、补领期间,可以提交临时居民身份证;

(四)华侨应当提交本人普通护照或者中华人民共和国旅行证;

(五)港澳台居民应当提交本人港澳居民来往内地通行证、台湾居民来往大陆通行证或者港澳台居民居住证;

(六)外国人应当提交本人有效护照、其他国际旅行证件、港澳居民来往内地通行证(非中国籍),或者外国人永久居留身份证。

(七)不满16周岁的未成年人作为偕行人,应当提交本人有效身份证件(不满16周岁未办理居民身份证的中国内地居民,可以提交户口簿);其监护人应提交监护证明(如出生证明、户口簿、监护关系公证书等)。

(八)以就业为由申请一年有效的电子边境通行证,应当提交营业执照、劳务合同等合法有效的就业证明材料。

七、申请方式

电子边境通行证支持网上和现场两种申请方式。

(一)网上申请。年满16周岁的中国内地居民可以通过国家移民管理局政务服务平台(“移民局12367”APP和微信、支付宝小程序)申请有效期三个月以内的电子边境通行证。网上申请有困难的中国内地居民可以前往县级以上公安机关出入境管理机构或者指定的派出所现场申请。

(二)现场申请。港澳台居民、华侨、外国人,偕行不满16周岁子女或者申请有效期一年的电子边境通行证的中国内地居民,须前往县级以上公安机关出入境管理机构或者指定的派出所现场申请电子边境通行证。

八、办理基本流程

(一)网上申请。申请人按照国家移民管理局政务服务平台操作提示,录入相关信息等,平台将对申请人信息等进行审核。申请人符合条件,申请材料齐全且符合法定形式的,签发机关审核通过,将通过平台签发电子边境通行证;申请人不符合条件、申请材料不齐全或者不符合法定形式的,签发机关审核未通过,将通过平台告知申请人。

(二)现场申请。申请人须填写《电子边境管理区通行证申请表》,提供相关申请材料。经审核,申请材料齐全且符合法定形式的,当场签发电子边境通行证。申请人不符合条件、申请材料不齐全或者不符合法定形式的,一次性告知申请人不予受理的理由或者需要补正的全部材料和要求。对需要进一步审核调查的,向申请人出具《受理电子边境管理区通行证申请回执单》。签发机关根据审核调查结果,作出批准或者不予批准的决定。

九、审批时限

(一)网上受理的申请,签发机关在3个工作日内作出是否批准的决定。

(二)现场受理的申请,签发机关经审核,申请材料齐全且符合法定形式的,当场签发。对需要进一步审核调查的,向申请人出具《受理电子边境管理区通行证申请回执单》,自受理之日起,10个工作日内作出是否批准的决定。

十、收费依据及标准

不收费。

十一、结果送达

批准签发的电子边境通行证,申请人可以指定电子邮箱接收,或者由签发机关协助下载打印电子边境通行证。

十二、行政相对人权利和义务

(一)申请人享有以下权利:

1、符合法定条件、标准的,有依法取得行政许可的平等权利;

2、对行政机关实施行政许可享有陈述、申辩权;

3、有权依法申请行政复议或提起行政诉讼;

4、法律法规规定的其他权利。

(二)申请人应履行以下义务:

1、 如实向行政机关提交有关材料和反映真实情况,并对其申请材料实质内容的真实性负责;

2、在接受公安机关相关检查和管理时,有配合检查和管理的义务;

3、对于公安机关依法作出的决定,有自觉履行相关法律法规规定以及接受行政监督的义务;

4、法律法规规定的其他义务。

十三、咨询方式

对于申请电子边境通行证的具体事宜,申请人可向受理机构进行现场咨询,或者拨打12367服务热线进行电话咨询。

十四、监督投诉渠道

申请人可拨打12367服务热线或者通过各地公安机关公布的其他投诉方式进行投诉。

附录:1、申请材料示范文本

2、电子边境通行证签发流程图

3、常见问题解答

附录1

附录2

附录3

常见问题解答

一、想去新疆、西藏边境旅游,要到哪里办理边境管理区通行证?

答:您好,自2026年4月15日起,国家移民管理局已启用电子边境管理区通行证(以下简称“电子边境通行证”)。电子边境通行证支持网上和现场两种申请方式。一是网上申请:年满16周岁的中国内地居民可以通过国家移民管理局政务服务平台(“移民局12367”APP和微信、支付宝小程序)申请有效期三个月以内的电子边境通行证。网上申请有困难的中国内地居民可以前往县级以上公安机关出入境管理机构或者指定的派出所现场申请。二是现场申请:港澳台居民、华侨、外国人,偕行不满16周岁子女或者申请有效期一年的电子边境通行证的中国内地居民,须前往县级以上公安机关出入境管理机构或者指定的派出所现场申请电子边境通行证。

二、持护照经西藏自治区樟木口岸出境,是否还需要办理边境通行证?

答:如您持有效的出入境证件从西藏自治区樟木口岸出境,不绕行西藏自治区其他边境管理区,不需要再申请电子边境通行证。如您还要进入其他非必经的边境管理区,须按规定申请电子边境通行证。

三、想带孩子一起去边境管理区,需要怎样申请证件?

答:您好。如果您的孩子已满16周岁,可以单独申请电子边境通行证。如果您的孩子不满16周岁,只能作为偕行人,由您现场申请电子边境通行证。申请时需要提供户口簿或者出生证明或者监护关系公证书等证明材料。

四、哪些情形不能办理电子边境通行证?

答:您好,根据《中华人民共和国边境管理区通行证管理办法》第十四条,有下列情形之一的,公安机关不予受理:(一)刑事案件的被告人和公安机关、国家安全机关、人民检察院或者人民法院认定有犯罪嫌疑的人员;(二)被判处刑罚正在服刑的人员;(三)公安机关认为不宜前往边境管理区的人员。

五、启用电子边境通行证后,之前的纸质版证件还能使用吗?

答:自2026年4月15日起全面启用电子边境通行证后,公安机关将不再签发纸质版证件,已签发且尚在有效期内的纸质证件可以继续使用。

六、电子边境通行证该如何使用?

答:电子边境通行证在有效期内可多次往返使用,并与您的居民身份证等有效身份证件同时使用。在接受查验时,您可以使用手机等移动通信终端出示电子边境通行证,也可以出示电子边境通行证打印件。

七、电子边境通行证可以申请延期吗?

答:电子边境通行证不可以申请延期。有效期满后,您可以重新申请电子边境通行证。

八、申请电子边境通行证需要缴纳费用么?

答:电子边境通行证免费办理。

九、在网上申请了电子边境通行证,但想变更事由或者前往地点,该怎么做?

答:您可以重新申请电子边境通行证,新证签发后,旧证将自动失效。请避免在短时间内重复提交申请。

十、军人进出边境管理区是否需要申请电子边境通行证?

答:中国人民解放军和中国人民武装警察部队人员进出边境管理区凭本人军(警)官、文职人员、士兵证件通行。