前往港澳通行证签发服务指南
一、适用范围
本指南适用于内地居民申请前往港澳通行证。
二、审批依据
《中华人民共和国出境入境管理法》、《中国公民因私事往来香港地区或者澳门地区的暂行管理办法》。
三、受理机构
国家移民管理局委托的县级以上公安机关出入境管理部门。
四、申请条件
内地居民有下列情形之一,需要前往香港或者澳门定居的,可以申请前往港澳通行证:
(一)在香港或者澳门定居人员的内地配偶及其偕行的未满18周岁的子女,需要前往香港或者澳门家庭团聚的;
(二)香港、澳门居民中的中国公民在内地所生的中国籍子女,并且在其出生时,其父母双方或一方已依法取得香港或澳门永久性居民身份,需要前往香港或者澳门定居的;
(三)未满18周岁(含生日当天),需要投靠在香港或者澳门定居的父母的;
(四)18周岁以上、未满60周岁,在香港或者澳门定居且在香港或者澳门无子女的父母均60周岁以上,需要其前往照料的;
(五)60周岁以上且在内地无子女,需要投靠在香港或者澳门定居的18周岁以上子女的;
(六)特殊情况需要前往香港或者澳门定居的。
第(四)项中“在香港或者澳门无子女”,指不具有香港、澳门永久性居民身份的,或者经公安机关出入境管理部门批准前往香港或者澳门定居的子女。第(五)项中“在内地无子女”,指不具有内地常住户口的子女。
五、禁止性要求
申请人有《中华人民共和国出境入境管理法》第十二条、《中国公民因私事往来香港地区或者澳门地区的暂行管理办法》第十三条规定情形的,不予批准签发往来港澳通行证和签注。
六、申请材料
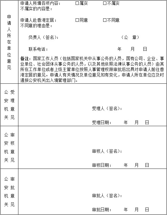
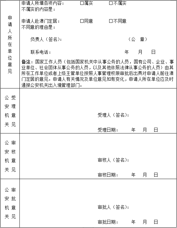
(一)提交《内地居民前往香港或者澳门定居申请表》;香港、澳门永久性居民子女提交香港、澳门永久性居民在内地所生中国籍子女赴香港、澳门定居申请表;
(二)提交符合《出入境证件相片照相指引》标准的申请人及港澳关系人相片,香港、澳门永久性居民子女还应提交符合《出入境证件相片照相指引》标准的内地父亲或者母亲的相片;
(三)交验申请人居民户口簿、居民身份证原件,并提交复印件。未满16周岁如未办理居民身份证的,免提交居民身份证及复印件。未满18周岁的,须提交监护人出具的同意其前往香港或者澳门定居的意见,交验居民户口簿、出生医学证明等监护关系证明、监护人居民身份证原件,并提交复印件;
(四)交验港澳关系人的香港或者澳门居民身份证、港澳居民来往内地通行证原件,并提交复印件。港澳关系人是外国籍的,应交验香港或者澳门永久性居民身份证、外国护照原件,并提交复印件;港澳关系人是无国籍人员的,应交验香港或者澳门永久性居民身份证和香港签证身份书,并提交复印件。香港、澳门永久性居民子女还应交验内地的父亲或者母亲的居民户口簿、居民身份证原件,并提交复印件;
(五)国家工作人员(包括国家机关中从事公务的人员,国有公司、企业、事业单位、社会团体从事公务的人员,以及其他依照法律从事公务的人员)须提交所在工作单位或者上级主管单位按照人事管理权限审批后出具的同意其前往香港或者澳门定居的意见。未实行按需申领护照地区的内地居民,还须按照有关规定出具相关证明材料;
(六)提交与申请事由相应的申请材料:
1、属于申请条件第(一)项规定情形的,提交结婚证明、配偶同意其以家庭团聚为目的前往香港或者澳门定居的声明。有偕行子女的,需同时提交父母子女关系证明。申请人在国外登记结婚的,需提交经我国驻外使(领)馆认证的结婚证书或者结婚公证;
2、属于申请条件第(二)项规定情形的,提交父亲或者母亲的香港或澳门永久性居民身份证、父母子女关系证明、父母的结婚证明;
3、属于申请条件第(三)项规定情形的,提交父母子女关系证明、父母的结婚证明;
4、属于申请条件第(四)项规定情形的,提交父母子女关系证明、父母的结婚证明、父母在香港或者澳门无子女的证明、父母同意其前往香港或者澳门定居的声明;
5、属于申请条件第(五)项规定情形的,提交父母子女关系证明、父母在内地无子女的证明、港澳子女同意其赴香港或者澳门定居并履行赡养义务的声明;
6、属于申请条件第(六)项规定情形的,提交与具体特殊情况相应的证明。
(七)父母子女关系属于以下情形的,还需履行下列手续:
1、申请人未满18周岁,属于非婚生子女或者父母离异,抚养其的父亲(母亲)即将或者已经赴香港或澳门定居的,需提交其由即将或者已经赴香港或澳门定居的父亲(母亲)抚养、具有法律效力的证明,以及监护人同意其赴香港或者澳门定居的声明;
2、申请人属于非婚生子女、无法提供父母子女关系证明,或者亲子关系存疑的,须在省级公安机关出入境管理部门指定的医院或者机构进行亲子鉴定;香港、澳门永久性居民子女类申请人属于非婚生子女或者亲子关系存疑的,须在国家移民管理局指定的机构进行亲子鉴定;
3、申请人或者港澳关系人属于收养子女的,需交验下列具有法律效力的收养关系证明,并提交复印件:1992年3月31日以前建立收养关系的,交验县级以上公证部门在建立收养关系时出具的收养公证书。1992年4月1日至1999年7月31日建立收养关系的,交验在建立收养关系时县级以上人民政府民政部门签发的《收养证》或县级以上公证部门出具的收养公证书。1999年8月1日以后建立收养关系的,交验在建立收养关系时,直辖市、设区的市、自治州人民政府民政部门或地区(盟)行政公署民政部门等部门签发的《收养登记证》。建立收养关系时,申请人与港澳关系人均为内地居民的,提交在建立收养关系时,县级以上人民政府民政部门签发的《收养登记证》或县级以上公证部门出具的收养公证书。
(八)公安机关出入境管理部门认为确有必要的其他证明材料。
相关证明需交验原件并提交复印件。申请材料为国(境)外机构出具,按规定需经过相应的公证、认证程序方能确认其合法性的,应当提供相关公证、认证材料。申请材料属非中文表述的,应提交经公证或者具有翻译资质的翻译机构出具的中文译本。
七、办理方式
内地居民申请前往港澳通行证,应由本人和拟团聚的香港或者澳门亲属共同向申请人常住户口所在地的县级以上公安机关出入境管理部门提交申请材料,并接受公安机关出入境管理部门的面见、询问和现场采集面像。未满18周岁的申请人应由其监护人陪同申请。港澳关系人因患严重疾病等原因无法前往公安机关出入境管理部门接受面见和询问的,应提交港澳关系人出具的免予面见申请和医院诊断证明等材料。
八、办理基本流程
(一)申请人及港澳关系人共同向受理机构提交申请材料,接受面见和询问。
(二)受理机构对符合申请条件,申请材料齐全且符合法定形式的,向申请人出具《受理前往港澳通行证申请回执单》;对申请材料不齐全或者不符合法定形式的,书面告知申请人需要补充的全部材料及提交的期限;对不属于本部门职责范围或不符合受理要求的,不予受理,并向申请人说明理由。
(三)对符合申请条件且达到审批分数线的申请,审核部门应当将人员名单在负责受理和审核的公安机关出入境管理部门接待场所进行公示,接受群众监督。公示内容包括申请人姓名、性别、出生日期、申请事由、得分等情况,公示时间为10个工作日。
(四)审批人员应当根据审核情况并按照申请人得分依次进行审批。批准内地居民前往香港或者澳门定居的,由审批部门为申请人签发《内地居民申请前往香港/澳门定居批准通知书》(以下简称《批准定居通知书》),申请人凭《批准定居通知书》办理注销户口、缴销居民身份证手续。不予批准的,签发《内地居民申请前往香港/澳门定居不予批准决定书》。
(五)申请人凭批准通知书办理注销户口、缴销居民身份证手续。公安机关出入境管理部门凭申请人提交的户口注销及居民身份证缴销证明,发给申请人前往港澳通行证,并依法收缴或注销其有效的内地居民出入境证件。
九、证件换发、补发
因前往港澳通行证遗失、损毁、被盗抢,申请人在证件有效期内申请换发或者补发的,应向原申请地的公安机关出入境管理部门提出换发或者补发证件的申请。证件遗失、被盗抢的,应提交书面声明;损毁的,应交回证件原件。
申请人在证件有效期内无正当理由未前往香港或者澳门定居的,需重新申请前往港澳通行证。
香港永久性居民子女申请换发或者补发前往港澳通行证的,由公安机关出入境管理部门通报香港入境事务处,根据香港入境事务处重新为申请人签发的“居留权证明书”换发或者补发证件。
十、办证时限
公安机关出入境管理部门在申请人达到审批分数线后40个工作日内作出批准或者不批准决定。情况复杂的,审批时限可以延长20个工作日。公安机关出入境管理部门作出批准申请人前往香港或者澳门定居决定后,为申请人签发《内地居民申请前往香港/澳门定居批准通知书》,并在10个工作日内制作前往港澳通行证。公安机关出入境管理部门转送港澳等有关部门调查核实、协助面见、申请人补正申请材料、亲子鉴定以及公示时间,不计入办理时限。
十一、收费依据及标准
(一)收费依据
《国家发展和改革委员会、财政部关于电信网码号资源占用费等部分行政事业性收费标准的通知》(发改价格〔2017〕1186号)。
(二)收费标准
前往港澳通行证:40元。
十二、结果送达
批准签发的前往港澳通行证,须由申请人本人前往公安机关出入境管理部门现场领取。
十三、行政相对人权利和义务
(一)依据有关法律法规,申请人享有以下权利:
1、符合法定条件、标准的,有依法取得行政许可的平等权利;
2、对行政机关实施行政许可享有陈述、申辩权;
3、有权依法申请行政复议或提起行政诉讼;
4、法律法规规定的其他权利。
(二)依据有关法律法规,申请人应履行以下义务:
1、如实向行政机关提交有关材料和反映真实情况,并对其申请材料实质内容的真实性负责;
2、配合行政机关面谈、电话询问、实地调查等,以核实申请材料的真实性;
3、法律法规规定的其他义务。
附录:1、前往港澳通行证签发流程图
2、申请材料示范文本
3、常见错误示例
4、常见问题解答
附录1

附录2












附录3
常见错误示例
一、申请材料不完备
内地居民赵某欲赴香港定居照顾父母,但其未提交父母在港无子女的证明。
释义:根据规定,内地居民申请赴港澳照顾父母,须父母在香港或者澳门无子女的证明。
二、不符合申请条件
内地居民孙某申请赴港定居投靠女儿,但其在内地还有一个儿子。
释义:根据规定,60周岁以上且在内地无子女,需要投靠在香港或者澳门定居的18周岁以上子女的内地居民可以申请赴港定居,但孙某在内地有子女,不符合申请条件。
附录4
常见问题解答
一、内地居民前往港澳定居的申请条件是什么?
答:以下情形之一的内地居民,可申请前往港澳定居:一是在香港或者澳门定居人员的内地配偶及其偕行的未满18周岁的子女,需要前往香港或者澳门家庭团聚的;二香港、澳门居民中的中国公民在内地所生的中国籍子女,并且在其出生时,其父母双方或一方已依法取得香港或澳门永久性居民身份,需要前往香港或者澳门定居的;三是未满18周岁(含生日当天),需要投靠在香港或者澳门定居的父母的;四是18周岁以上、未满60周岁,在香港或者澳门定居且在香港或者澳门无子女的父母均60周岁以上,需要其前往照料的;五是60周岁以上且在内地无子女,需要投靠在香港或者澳门定居的18周岁以上子女的;六是特殊情况需要前往香港或者澳门定居的。
二、内地居民前往港澳定居须履行哪些手续?
答:内地居民申请前往港澳通行证,应由本人和拟团聚的香港或者澳门亲属共同向申请人常住户口所在地的县级以上公安机关出入境管理部门提交申请材料,并接受公安机关出入境管理部门的面见、询问和现场采集面像。未满18周岁的申请人应由其监护人陪同申请。港澳关系人因患严重疾病等原因无法前往公安机关出入境管理部门接受面见和询问的,应提交港澳关系人出具的免予面见申请和医院诊断证明等材料。
三、内地居民前往港澳定居人数有限制吗?
答:内地居民前往香港或者澳门定居实行定额审批。国家移民管理局制定内地居民前往香港或者澳门定居打分标准,每年根据前往香港或者澳门定居名额和申请人数,确定并公布下年度内地居民前往香港或者澳门定居的审批分数线。公安机关出入境管理部门根据打分标准,对申请人进行打分,并按照审批分数线进行审批。香港或者澳门永久性居民中的中国公民在内地所生中国籍子女无须打分排队。
四、内地居民申请前往港澳地区定居,其与港澳关系人属收养关系,需要提交哪些申请材料?
答:申请人或者港澳关系人属于收养子女的,需交验下列具有法律效力的收养关系证明,并提交复印件:1992年3月31日以前建立收养关系的,交验县级以上公证部门在建立收养关系时出具的收养公证书。1992年4月1日至1999年7月31日建立收养关系的,交验在建立收养关系时县级以上人民政府民政部门签发的《收养证》或县级以上公证部门出具的收养公证书。1999年8月1日以后建立收养关系的,交验在建立收养关系时,直辖市、设区的市、自治州人民政府民政部门或地区(盟)行政公署民政部门等部门签发的《收养登记证》。建立收养关系时,申请人与港澳关系人均为内地居民的,提交在建立收养关系时,县级以上人民政府民政部门签发的《收养登记证》或县级以上公证部门出具的收养公证书。